Albert-Ludwigs-Universität Freiburg
English
Deutsch
Sektionen
Erstsemester
Aktuelles
Fakultät
Institut
Studium & Lehre
Forschung
Personen & Kontakte
Öffentlichkeit & Presse
Redlichkeit in der Wissenschaft und gute wissenschaftliche Praxis
Physikalisches Institut
Albert-Ludwigs-Universität Freiburg
Sektionen
Erstsemester
|
Aktuelles
|
Fakultät
|
Institut
|
Studium & Lehre
|
Forschung
|
Personen & Kontakte
|
Öffentlichkeit & Presse
|
Redlichkeit in der Wissenschaft und gute wissenschaftliche Praxis
Sie sind hier:
Startseite
›
Bilder & Dateien
›
Bilder
›
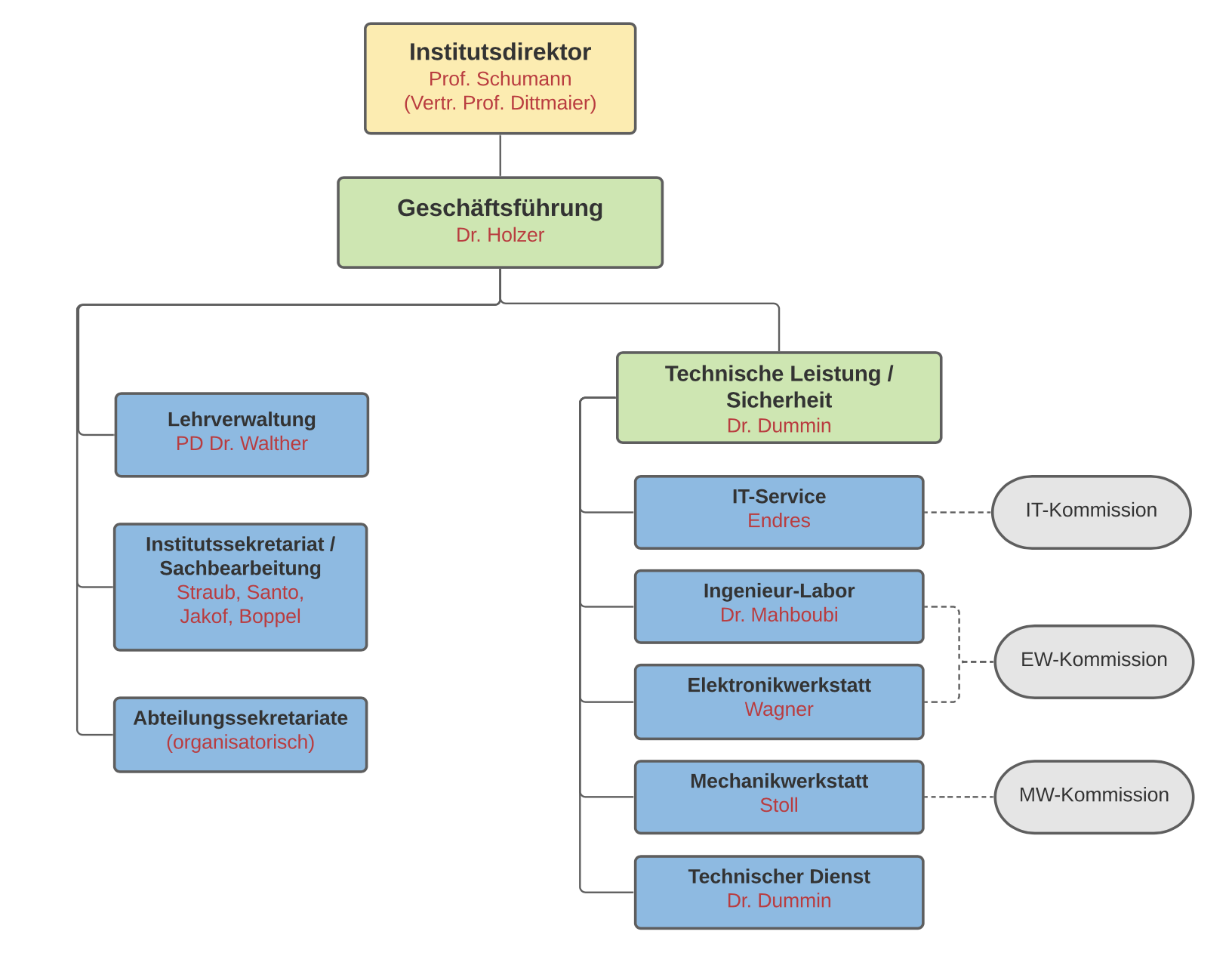
Organigramm_Nichtwissenschaftliches_Personal_Dez2021.png
Artikelaktionen
Drucken
Website durchsuchen
nur im aktuellen Bereich
Erweiterte Suche…
Startseite
Schnellzugriff
Erstsemester
Aktuelles
Nachrichten & Bekanntmachungen
Aktuelle Informationen für Studierende
Vorträge und Kolloquien
Physikalisches Kolloquium
Zurückliegende Vorträge
Terminkalender - Physikalisches Kolloquium
Preise & Auszeichnungen
Berufungsverfahren
Fakultät
Gleichstellungsbeauftragte
Institut
Lageplan
Struktur / Organisation
Einrichtungen
CIP-Pool
Mechanische Werkstatt
Ingenieurbüro & Elektronikwerkstatt
IT-Gruppe
Schlüsselverwaltung
Bibliothek
Eltern-Kind-Zimmer
Jobs / Stellenbörse
Ausbildung am Physikalischen Institut
FAQ zur Ausbildung Elektriker:in für Geräte und Systeme
Fachschaft Physik
PhD Representation
Postdoc Vereinbarung / Postdoc Agreement (pdf)
Mid-level Faculty
jDPG Regionalgruppe Freiburg
Formulare & Downloads
Räume
Raumbelegung
Multimediaraum (Westbau 1.OG)
Multimediaraum (Westbau 2.OG)
Seminarraum Bibliothek
Common Room
Studium & Lehre
Studieninteressierte
Lehrveranstaltungen
Vorlesungsverzeichnis Wintersemester 2025/26
Kommentare Wintersemester 2025/26
Bachelor of Science
2-Hauptfächer Bachelor
Master of Science Physics
Master of Science Applied Physics
Master of Education
Master of Education (Erweiterungsfach)
Master of Education (Dualer Studiengang)
Promotion
Promotionsverfahren
Promotionsverfahren (alt)
Studienberatung
ErsemesterEinfuehrung_2025.pdf
Master_Info_WS25.pdf
Prüfungsamt / Studiendekanat
Prüfungsanmeldungen
Prüfungstermine
Formulare - Allgemein
Formulare - BSc Physik
Formulare - Polyvalenter Bachelor Physik
Formulare - MSc Physics
Formulare - MSc Applied Physics
Formulare - MEd Physics
Prüfungen: Plagiat, Täuschung, Störung bei einer Prüfung
International / ERASMUS+
International exchange programs
Contact
Outgoing students
Incoming students
Physics_Generalnfo.pdf
Physics_Generalnfo.pdf
Physics_Generalnfo.pdf
Info2023.pdf
Erasmus Info-Vortrag
Info2025_01.pdf
Nächste Erasmus Informationsveranstaltung der Physik.pdf
FAQ_outgoings.pdf
Info2024.pdf
Info2024.pdf
Physics_ECM_Formation.pdf
Physics_ECM_Formation.pdf
EUCOR
Labore / Praktika
Physiklabor für Anfänger*innen
Physiklabor für Fortgeschrittene
Master Laboratory Applied Physics
Physiklabor für Naturwissenschaftler*innen
Physikalisches Praktikum für Mediziner und Pharmazeuten
Bachelor-, Master- & Doktorarbeiten
Physikdidaktik
Freshman Mentoring Programm
Forschung
Schwerpunkte und Graduiertenkollegs
Kooperierende Institute und Forschungszentren
Fachbeirat / Scientific Advisory Board
Personen & Kontakte
Ämter, Verwaltung & Dienste
Professor:innen und Dozent:innen
Emeriti
Prüfungsamt
Studienberatung
Telefonliste des Instituts (nur interne Nutzung)
Öffentlichkeit & Presse
Informationen für Schüler/Lehrer
Informationen und Angebote für Schüler, Lehrer und Schulen
Redlichkeit in der Wissenschaft und gute wissenschaftliche Praxis
Bilder & Dateien
Bilder
Lageplan Physikalisches
logofmf.jpeg
logoise.gif
logo_kis_rz.png
logofdm.jpg
vonVangerow
Gessner
Fechner
Timmer2
Hunn
Zabel
Knoblauch
Maiwald
Urban
Mensawiese
Hoersallmitstudies
Eingangsbereich_Hochhaus
Eingangsbereich_Hochhaus_Cut
Eingangsbereich_Hochhaus_175_Cut
Master_bewerbung.jpg
dfg.png
frias.jpg
yearoflight.jpg
slide_laserlab
bannerstudium
bibliothek_520x300
gartenphysik_520x300
atlas_520x300
laserlab_520x300
mechanischewerkstatt_C600T.jpg
mechanischewerkstatt_aufbau.jpg
mechanischewerkstatt_Team2013.jpg
multimediaraum.jpg
Organigram November 2018
Organigram November 2018 (Nichtwissenschaftliches Personal)
auditorium
commonroom_01
commonroom_02
commonroom_03
Experimente
PhysikAktuell
Podcast Icon
ACQUIN logo
Physik Formeln
Studium Banner
Freiburg200x150
Plasma200x150
treppe200x150
vorlesungxmas200x150
Master Banner
CommonRoomBanner.jpg
phd
Bibliothek
logofit.gif
VerlaufMScPO2015.png
VerlaufBScPO2015.png
Deckblatt_Modulhandbuch MSc.jpg
Deckblatt_Modulhandbuch BSc.jpg
STM_520x300
scatteringevents_520x300
dpglogo.gif
VerlaufPolyBScPO2015.png
IRTGCoCo1_520x300.jpg
IRTGCoCo2_520x300.jpg
Deckblatt_Modulhandbuch Poly.jpg
polybanner.jpg
logonew.png
MScApplPhysbanner.jpg
VerlaufMScApplPhys.png
Deckblatt_Modulhandbuch MSc_ApplPhys.JPG
GRK2044.jpg
GRK2079.jpg
GRK1642.jpg
Sommerfest2016.JPG
outreach-banner.jpg
A5lang-brochure_ApplPhysics_cover.JPG
nopa_520x300.jpg
A5lang-brochure_Physics_cover.JPG
Alumni_A_400x400.jpg
Brochure_BSc_Phys_DinA4.JPG
multimediaraum1.jpg
crystal_520x300.jpg
groups.png
groups_empty.png
Programm_Abschlussfeier_2018.png
Modulhandbuch_MEd_large.png
cryolab_520x300.jpg
Programm_Abschlussfeier_2019.png
Brochure_BSc_Phys_DinA4_version_Mai_2019_cover.jpg
Brochure_MSc_Phys_DinA4_version_Mai_2019_cover.jpg
weihnachtsvorlesung-icon.jpg
multijunction_520x300.jpg
Organigram Mai 2020 (Nichtwissenschaftliches Personal)
Organigram Mai 2020
VerlaufBScPO2020.png
Modulhandbuch_BSc20_old.png
OrganigrammPI_Nov2020.png
Organigramm_Nichtwissenschaftliches_Personal_Nov2020.png
TPCs_520x300.jpg
Modulhandbuch_MScAPhys20.png
Modulhandbuch_MScPhys20_old.png
Modulhandbuch_Poly20_old.png
OrganigrammPI_Apr2021.png
Organigramm_Nichtwissenschaftliches_Personal_Apr2021.png
PHY_kachel_OSA-Stempel_1000.jpg
OrganigrammPI_Okt2021.png
Organigramm_Nichtwissenschaftliches_Personal_Okt2021.png
Organigramm_Nichtwissenschaftliches_Personal_Dez2021.png
GRK2717.png
azubisgesucht.png
azubiele.png
azubimech.png
lecture_ghs.jpg
seminarbib.jpg
Programm_Abschlussfeier_2022_fin.png
Higgsteilchen-CERN_kachel.jpg
OrganigrammPI_Okt2022.png
EKZ.jpg
weihnacht2022.png
VerlaufPolyPO2015.png
Organigramm_Nichtwissenschaftliches_Personal_Mar2023.png
Modulhandbuch_MEd18.png
Modulhandbuch_MScAPhys16.png
Modulhandbuch_MScPhys20_dat.png
Modulhandbuch_Poly20.png
Modulhandbuch_BSc20.png
Modulhandbuch_MScPhys20.png
smalldata.jpg
Foerderpreisverleihung_sm.jpg
weihnacht2023.png
Physik_BSc_Flyer.png
Dual_MEd_Flyer.png
OrganigrammPI_Juli2024.png
Organigramm_Nichtwissenschaftliches_Personal_Juli2024.png
HH_Xmas1.jpg
Modulhandbuch_Med_EWF90.png
Modulhandbuch_Med_EWF120.png
Abschlussfeier-2025.jpg
Sommerfest-Plakat-2025.jpg
Organigramm Nichtwissenschaftliches Personal.jpeg
Organigramm PI.jpeg
Dateien
arbeit_fechner
arbeit_knoblauch
arbeit_zabel
arbeit_reinhart
arbeit_urban
arbeit_vangerow
arbeit_gessner
arbeit_calon
erklaerung_bachelor
anmeldung_kolloq_bsc
ordnung_redlichkeit
antrag_bsc_arbeit
antrag_krankheit
Pruefungsordnung_BSC
Modulhandbuch_BSC
Leitfaden Bachelorarbeit
arbeit_walz
arbeit_schelker
arbeit_binninger
arbeit_leonhard
arbeit_inhofer
Verwaltung_PI_Ansprechpartner-old.pdf
Amtl. Bekanntm. - Fachsp. Bestimm. B.Sc. Physik2009.pdf
FormularAnerkennungen.pdf
BSc. Arbeit - Infoaushang.pdf
Zulassungsantrag B.Sc. Arbeit PO 2009.pdf
AmtlB_201138.pdf
Erklaerung_Bachelorarbeit_2012.pdf
kolloquiumsanmeldung_bsc_arbeit_PO2009.pdf
Antragsformular M.Sc. Physik 2011.pdf
Masterpruefungsordnung_2011.pdf
201135_Zulassungsordnung des Masterstudiengangs Physik.pdf
FormularAnerkennungen_Antrag auf Anerkennung von Studien-Prüfungsleistungen.pdf
Pruefungsordnung_Lehramt_.pdf
wpo.pdf
Uebergangsbestimmungen_Lehramt.pdf
PromotionsO_Mathematik_und_Physik_07.07.2003_mit_1._Aenderungssatzung.pdf
Ann_als_Doktorand_2003.pdf
Anlage_zum_Antrag_auf_Annahme_als_Doktorand.pdf
PhD teaching regulations.pdf
Promotion_Fachveroeffentlichungen.pdf
PromotionPrueferwahl.pdf
Promotion_Zulassungsgesuch_2003.pdf
Veroeffentlichungen.pdf
Promotion_Erklaerung_2003.pdf
Alumnipreis_2014_Abstract_Hass
Alumnipreis_2015_Abstract_Knothe.pdf
logokis.png
PO2015_BSc_Physik.pdf
PO2015_MSc_Physik.pdf
BSc_auf_einen_Bilck_PO2015.pdf
BScPoly_auf_einen_Bilck_PO2015.pdf
Modulhandbuch_PolyBachelor.pdf
Antragsformular M.Sc. Physik.pdf
Antragsformular M.Sc. Applied Physics.pdf
PO2016_MSc_Applied_Physics.pdf
PO2016_MSc_Applied_Physics_English.pdf
ZusammfassungMasterarbeit_AlenaLoesle.pdf
KFP_Gute_wissenschaftliche_Praxis_160603.pdf
kai_vp_thesis_abstract_alumni.pdf
A5lang-brochure_ApplPhysics.pdf
Modulhandbuch_ApplPhysMSc.pdf
Promotionsordnung_Fakultaet_Mathematik_Physik_06.06.2016_eng.pdf
RISE-weltweit_Ausschreibung_DEUTSCH_2017_BEWERBER.pdf
A5lang-brochure_Physics.pdf
Alumnipreis_2016_Abstract_Reichenbach.pdf
Alumnipreis_2016_Abstract_Lickert_dt.pdf
Alumnipreis_2016_Abstract_Lickert_engl.pdf
Brochure_BSc_Phys_DinA4.pdf
Brochure_MSc_Phys_DinA4.pdf
Brochure_MSc_APhys_DinA4.pdf
Schlüsselantrag.pdf
M2_OfferForFreiburg.pdf
Modulhandbuch_MEd_01.11.20.pdf
Oceania_2020.pdf
Organigramm November 2018 (Nichtwissenschaftliches Personal)
Organigramm 2018
mid_level_welcome_letter.pdf
Brochure_MSc_Phys_DinA4_version_Aug_2022.pdf
Brochure_BSc_Phys_DinA4_version_Juni_2022.pdf
Brochure_MSc_APhys_DinA4_version_Aug_2022.pdf
Modulhandbuch_MSc_011018.pdf
Uni-Freiburg-Programm-Tag-der-offenen-Tuer-Physik.pdf
Modulhandbuch_BSc_010120.pdf
Schaetz-BSc_Seminar.pdf
Organigramm_Mai-2020_s1.pdf
BSc_auf_einen_Blick_PO20.pdf
B.Sc. Pruefungsordnung 13.02.2020 Physik.pdf
HandreichungRedlichkeit.pdf
HandreichungRedlichkeit-en.pdf
Modulhandbuch_BSc_011020.pdf
Modulhandbuch-Physics-MSc15-Version_2020.01.01.pdf
Modulhandbuch-AppliedPhysics-MSc16-Version_2020.01.01.pdf
Modulhandbuch-Physik-2HfB15-Version_2020.01.01.pdf
Modulhandbuch-Physics-MSc15-Version_2021.04.01.pdf
Modulhandbuch-AppliedPhysics-MSc16-Version_2021.04.01.pdf
ws2122-3b-vdBijUngureanu-Gaugetheory.pdf
Flyer Anlaufstellen für Studierende.pdf
Optics Colloquium
BSc_Modulhandbuch_01.10.22.pdf
Poly_Modulhandbuch_01.10.22.pdf
MSc_Phys_Modulhandbuch_01.06.22.pdf
MSc_AppPhys_Modulhandbuch_01.06.22.pdf
MEd_Modulhandbuch_01.06.22.pdf
Programm_Abschlussfeier_2022_fin.pdf
Plakat-Weihnachtsfeier_2022.pdf
Plakat-Weihnachtsfeier_2022_e.pdf
Nutzungsordnung Eltern-Kind-Raum WB Physik.pdf
programa_Hidrodinamica_Friburgo_SS_2023.pdf
BSc_Modulhandbuch_01.05.23.pdf
MEd_Modulhandbuch_01.05.23.pdf
MSc_AppPhys_Modulhandbuch_01.05.23.pdf
MSc_Phys_Modulhandbuch_01.05.23.pdf
Poly_Modulhandbuch_01.05.23.pdf
Programm_Abschlussfeier_2023.pdf
Programm_Abschlussfeier_2023.png
BSc_Modulhandbuch_01.01.24.pdf
MSc_Phys_Modulhandbuch_01.01.24.pdf
PhysKolloquium_Kuprash_18-12-2023.pdf
PhysKolloquium_Dufour_08-01-2024.pdf
Saeulenveranstaltung_2024.pdf
Physik_BSc_Flyer_neu_CMYK.pdf
Programm_Thermodynamik_Freiburg_SS2024.pdf
dualer MA-flyer-leporello-6s.pdf
Sommerfest-Plakat-2024.pdf
Sommerfest-Flyer-2024.pdf
Saeulenveranstaltung_2025.pdf
programa_Hidrodinamica_Friburgo_SS_2025.pdf
SK_Vortrag_Godec_26.02.pdf
Modulhandbuch B.Sc. Physik vom 01.04.2025.pdf
Modulhandbuch 2-HF Bachelor Physik.pdf
Modulhandbuch M.Ed. Physik vom 01.04.2025.pdf
Modulhandbuch M.Ed. Physik EWF 90 vom 01.04.2025.pdf
Modulhandbuch M.Ed. Physik EWF 120 vom 01.04.2025.pdf
Modulhandbuch M.Sc. Physics vom 01.04.2025.pdf
Modulhandbuch M.Sc. Applied Physics vom 01.04.2025.pdf
Term paper Rohrbach 2025.pdf
Abschlussfeier-2025.pdf
Sommerfest-Plakat-2025.pdf
NewsThumbs
SternGerlach2015_Jakobs175x80.jpg
MasterBewerbung175x80.jpg
CERN175x80.jpg
postersession175x80.jpg
kolloqicon.png
erc_stienkemeier175x80.jpg
Laser175x80.jpg
Blatt175x80.jpg
heinemann_news.jpg
schumann_news.jpg
sansone_news.jpg
erc_schumann175x80.jpg
Jenni175x80.jpg
Schnupper2017.jpg
XENON175x80.jpg
CAST175x80.jpg
SansoneNPhot.jpg
QuantPro.jpg
unipreise.jpg
Sommerfest.jpg
wissmarkt.jpg
higgs.jpg
laseroptics.jpg
XmasGurke_klein.jpg
darkmatter.jpg
thossnews.jpg
walschaersNat18.jpg
xenon2018.jpg
Dzubiella_long.jpg
higgsevent.jpg
2dspec.jpg
SansoneNatPhys18.jpg
weihnachtsvorl18.jpg
mudrich_nature_2019_sm.jpg
praktikum175x80.jpg
Quantum_sm.jpg
natXenon.jpg
poster_publictalk_Baudis_04-06-2019.jpg
QuantumUni.jpg
bntpshow2019news.jpg
hochhaus1.jpg
Quantum-540sm.jpg
Physik01_540_Fischer_sm.jpg
weihnachtsvorlesung-icon.jpg
nobelastro2019.jpg
nanodrop.jpg
FELatto20.jpg
stienknatcom2020.jpg
AbsageCorona.jpg
HSRundbauleer.jpg
simwolfnat20.jpg
xenon1t20.jpg
QSIMcrystal175x80.jpg
QUSTEC175x80.jpg
DFG175x80.jpg
Stock_pressrelease_PNAS.jpg
GartenPhysik180x75.jpg
genzel_2020.jpg
DPG.png
logobawuestiftung.png
simwolfFRET21.jpg
zoommeet.jpg
KondMat_175.jpg
nopa_175.jpg
TF_175.jpg
kaleidoskop.jpg
Elektronenkarussell.png
PhysBib175x80.jpg
alumni_sm.jpg
Optica_Bruder.jpg
lehrpreis_sm.jpg
2022-DESY.jpg
feshbach_nat_21.png
Physik_Berdyugina_Schwarzes_Loch.jpg
sansoneNat2022.jpg
filk.png
brudernat22.jpg
filkheraeus.jpg
xeonon-montage.png
Honerkamp_sm.jpg
lau_oxid_22sm.jpg
CAST2022-sm.jpg
ERCstartbruder.jpg
gluehwein.jpg
EKZ_sm.jpg
horstweihnacht_sm.jpg
atto2023.png
lehrerfobi.jpg
goetzberger.png
WIMP2023sm.jpg
Universitaet_Lernangebote_FAST_Baschi_Bender_kachel.jpg
Weckesser SAMOP23_sm.jpg
WolfReibung2023.jpg
BettWSS23_sm.jpg
DPGlogo.jpg
smalldata.jpg
hartwegscience_sm.jpg
olinfo23.jpg
jufo_sm.jpg
nachhalt_log.jpg
pfeilspitze.jpg
neubrand_sm.jpg
ihk2023_logo.jpg
ertel_sciadv.jpg
dmschumann_sm.jpg
Coverart_Hsp90.png
News_Rzehak.jpg
attosans24.jpg
presseerklaerung_ship_sm.jpg
FACE.jpg
Hochschultag_2024_sm.jpg
Goelz_sm.jpg
Hochschulperle-Stifterverband.jpg
codeuniversum2024.jpg
QUATTO_sm.jpg
HiggsCenterLogo.png
abu-symposium24.jpg
BruderNAT24sm.jpg
CHEMastersm.jpg
dyncam.jpg
FloureszenzTimmer25_sm.jpg
jetihector_sm.jpg
meteorite25_sm.jpg
junprof_moser.jpg
Anne-LHuillier-Nobel.jpg
IssendorffPRL25.jpg
simone_biondini_news.jpg
WissFaktHeute_sm.jpg
ERCMoseler25.jpg
Slider
DozBilder
Berdyugina_140x180.jpg
Blumen_140x180.jpg
Buchleitner_140x180.jpg
Dittmaier_140x180.jpg
Bij_140x180.jpg
Herten_140x180.jpg
Elsaesser_140x180.jpg
Filk_140x180.jpg
Grabert_140x180.jpg
Gross_140x180.jpg
Issendorff_140x180.jpg
Ita_140x180.jpg
Jakobs_140x180.jpg
Koenigsmann_140x180.jpg
Luehe_140x180.jpg
Moseler_140x180.jpg
Mudrich_140x180.jpg
Mühlbacher_140x180.jpg
Reiter_140x180.jpg
Schaetz_140x180.jpg
Stienkemeier_140x180.jpg
Stock_140x180.jpg
Timmer_140x180.jpg
Waldmann_140x180.jpg
Walter_140x180.jpg
Wellens_140x180.jpg
Helm_140x180.jpg
Mülken_140x180.jpg
Schumacher_140x180.jpg
Wagner_140x180.jpg
Walther_140x180.jpg
Weber_140x180.jpg
Schmidt_140x180.jpg
Schneider_140x180.jpg
Knoblauch_140x180,jpg
dummy_140x180.jpg
Aertsen_140x180.jpg
Rohrbach_140x180.jpg
Hennig_140x180.jpg
Ziebert_140x180.jpg
Bercioux_140x180.jpg
Breuer_140x180.jpg
Buhmann_140x180.jpg
Rao_140x180.jpg
Roth_140x180.jpg
SchmidtW_140x180.jpg
Schwinn_140x180.jpg
Faller100x120.jpg
Seger100x120.jpg
Bamberger_140x180.jpg
Brenn_140x180.jpg
Briggs_140x180.jpg
Honerkamp_140x180.jpg
Klar_140x180.jpg
Ludwig_140x180.jpg
Luther_140x180.jpg
Roemer_140x180.jpg
Roepke_140x180.jpg
Schmitt_140x180.jpg
Strobl_140x180.jpg
Heinemann_140x180.jpg
Schumann_140x180.jpg
Sansone_140x180.jpg
Schilling_140x180.jpg
Jenni_140x180.jpg
Rotter_140x180.jpg
Bock_140x180.jpg
Kuehnemann_140x180.jpg
Thoss_140x180.jpg
Fischer_140x180.jpg
Lau_140x180.jpg
Dzubiella_140x180.jpg
Steinwachs_140x180.jpg
Bett_140x180.jpg
Rzehak_140x180.jpg
Vogl_140x180.jpg
Maierhoefer_140x180.jpg
Wolf_140x180.jpg
Hugel_140x180.jpg
Koeneke_140x180.jpg
Stahlhofen_140x180.jpg
Bruder_140x180.jpg
Haertel_140x180.jpg
Okamoto_140x180.jpg
Gersabeck_140x180.jpg
Moser_140x180.jpg
Biondini_140x180.jpg
Edoardo_Carnio_180.jpg
Oleg_Kuprash_180.jpg
Lindemann_140x180.jpg
Dateien Prüfungsamt
HabilOmathphys-02-12-03_Aend 01-10-06-Druckvorlage.pdf
BSc09_ Arbeit - Infoaushang.pdf
BSc09_Erklaerung_Bachelorarbeit_2012.pdf
BSc09_Formular und Hinweise Pruefungsruecktritt B.Sc..pdf
BSc09_kolloquiumsanmeldung_bsc_arbeit_PO2009.pdf
BSc09_Zulassungsantrag B.Sc. Arbeit PO 2009.pdf
FormularAnerkennungen.pdf
Laufzettel.pdf
Redlichkeit_Ordnung Redlichkeit in der Wissenschaft mit 2. AEnderungssatzung.pdf
ScreenshotCampusManagement
Anleitung_Anmeldung_HISinOne_WS15.pdf
Score Card - Master Laboratory Applied Physics.pdf
kolloqthumbs175x80
kolloqicon.png
Phys.Kolloquium_Aronson_Ziebert_23-11-2015.jpg
Phys.Kolloquium_Berndt_von_Issendorff_02-02-2015.png
Phys.Kolloquium_Cederbaum_Mudrich_25-01-2016.jpg
Phys.Kolloquium_Ensslin_Jakobs_02-11-2015.png
Phys.Kolloquium_FebresCordero_29-06-2015.png
Phys.Kolloquium_Feldmann_vIssendorff_12-01-2015.png
Phys.Kolloquium_Fleck_Timmer_18-01-16.jpg
Phys.Kolloquium_Garreau_Buchleitner_08-06-2015.png
Phys.Kolloquium_Gonzalez_Buchleitner_07-12-2015.jpg
Phys.Kolloquium_Guettler_Herten_11-01-2016.png
Phys.Kolloquium_Hoefling_Wagner_18-05-2015.png
Phys.Kolloquium_Holthaus_Muelken_26-10-2015.png
Phys.Kolloquium_Hugel_Stock_14-12-15.jpg
Phys.Kolloquium_Kuipers_von_Issendorff_11-05-2015.png
Phys.Kolloquium_LHuillier_Buchleitner_04-05-2015.png
Phys.Kolloquium_Loll_van_der_Bij_09-02-2015.png
Phys.Kolloquium_Michaelis_Rohrbach_20-07-15.png
Phys.Kolloquium_Neumark_Stienkemeier_27-04-2015.png
Phys.Kolloquium_Raffelt_Dittmaier_06-07-2015.png
Phys.Kolloquium_Rauer_Berdyugina_01-02-16.jpg
Phys.Kolloquium_Rzehak_Dittmaier_20-04-2015.png
Phys.Kolloquium_Schuette_Stock_14-12-2015.png
Phys.Kolloquium_Schwinn_Stienkemeier_19-01-2015.png
Phys.Kolloquium_Spaldin_Stock_19-10-2015.png
Phys.Kolloquium_Ullrich_von_Issendorff_13-07-2015.png
Phys.Kolloquium_Ulyanenkov_Reiter_01-06-2015.png
Phys.Kolloquium_Vrakking_Mudrich_22-06-2015.png
Phys.Kolloquium_Vuletic_Schaetz_09-11-2015.png
Phys.Kolloquium_Ziebert_Stienkemeier_26-01-2015.png
Phys.Kolloquium_Zinth_Stock_15-12-2014.png
SK_Bock_Schaetz_16-11-15.jpg
SK_Vortrag_Lau_Helmholtz_12-10-2015.jpg
SK_Vortrag Neven_Buchleitner_07-03-16.jpg
Phys.Kolloquium_Doerner_Mudrich_23-05-2016.jpg
Phys.Kolloquium_RitschMarte_Rohrbach_18-04-2016.jpg
Phys.Kolloquium_Weidemueller_Schaetz_25-04-16.jpg
Phys.Kolloquium_Wrachtrup_Wagner_11-07-2016.jpg
Phys.Kolloquium_IRTG_YunjieXu_Stienkemeier_02-05-2016.png
Phys.Kolloquium_CrespoLopez-Urrutia_Warring_09-05-2016.jpg
Phys.Kolloquium_Stahl_Jakobs_06-06-16.jpg
Phys.Kolloquium_Walmsley_Buchleitner_27-06-2016.jpg
Phys.Kolloquium_Rasing_Buchleitner_18-07-2016.png
Phys.Kolloquium_Fennel_Mudrich_20-06-2016.jpg
Phys.Kolloquium_Hoecker_Schumacher_04-07-2016.jpg
Phys.Kolloquium_Loll_van_der_Bij_13-06-2016.png
PhysKolloquium_Ospelkaus_Warring_24-10-2016.jpg
PhysKolloquium_DiSimone_Herten_05-12-2016.jpg
PhysKolloquium_Kuehn-Susanne_Jakobs_30-01-2017.jpg
PhysKolloquium_Sansone_Schaetz_09-01-2017_Antrittsvorl.jpg
PhysKolloquium_Schuler_Stock_07-11-2016.jpg
PhysKolloquium_Tolan-Metin_Stienkemeier_16-01-2017.jpg
Phys.Kolloquium_SK_Loesle_Schaetz_14-11-2016.jpg
PhysKolloquium_Koeneke_Jakobs_28-11-2016.jpg
PhysKolloquium_Kuehn_Stock_21-11-2016.jpg
PhysKolloquium_Kiefer_von Prillwitz_12-12-16.jpg
PhysKolloquium_Danzmann_Dittmaier_23-01-2017.jpg
Phys.Kolloquium_Raabe_Elsaesser_06-02-2017.jpg
PhysKolloquium_2017_04_24_Kuehnemann.jpg
PhysKolloquium_08-05-2017_Stern_Buchleitner.jpg
PhysKolloquium_Hofmann-Beda_Schumann_15-05-2017.jpg
PhysKolloquium_Schilling_Schaetz_22-05-2017_Antrittsvorl.jpg
PhysKolloquium_Schumann_Schaetz_12-06-2017_Antrittsvorl.jpg
PhysKolloquium_Salieres_Sansone_19-06-2017.jpg
PhysKolloquium_Plehn_Dittmaier_29-05-2017.jpg
PhysKolloquium_Bergmann-Klaas_Schaetz_10-07-2017.jpg
PhysKolloquium_Montaruli_Schumann_24-07-2017.jpg
PhysKolloquium_Pastewka_Moseler_17-07-2017.jpg
PhysKolloquium_Bredenbeck_Stock_26-06-2017.jpg
PhysKolloquium_Ulbricht_Buhmann-03-07-2017.jpg
Phys.Kolloquium_Gutfleisch_Elsaesser_20-11-2017.jpg
Phys.Kolloquium_Haenggi_Schaetz_27-11-2017.jpg
Phys.Kolloquium_Biegert_Sansone_11-12-2017.jpg
Phys.Kolloquium_Krossing_Moseler_16-10-2017.jpg
Phys.Kolloquium_van_der_Schoot_Schilling_13-11-2017.jpg
Phys.Kolloquium_Ruehr_Jakobs_23-10-2017.jpg
Phys.Kolloquium_Wolf_Buchleitner_30-10-2017.jpg
Phys.Kolloquium_Bartelmann_Buchleitner_06-11-2017.jpg
Phys.Kolloquium_Noe_Stock_18-12-2017.jpg
Phys.Kolloquium_Ereditato_Schumann_22-01-2018.jpg
Phys.Kolloquium_Sauer-Simeon_Buchleitner_29-01-2018.jpg
Phys.Kolloquium_RodriguezGonazlez_Buchleitner_04-12-2017_Antrittsvorl.jpg
Phys.Kolloquium_Aerts-Conny_Roth_15-01-2018.jpg
Phys.Kolloquium_Bett_Schaetz_05-02-2018.jpg
Phys.Kolloquium_Steinwachs_van_der_Bij_16-04-2018.jpg
Phys.Kolloquium_Lutz_Thoss_04-06-2018.jpg
Phys.Kolloquium_Bechtle_Schumacher_23-04-2018.jpg
Phys.Kolloquium_Thoss_Stock_11-06-2018_Antrittsvorl.jpg
Phys.Kolloquium_Leitenstorfer_Buchleitner_07-05-2018.jpg
Phys.Kolloquiumd_Buhmann_Buchleitner_SK 25-04-2018.jpg
Phys.Kolloquium_Mangano_Dittmaier_14-05-2018.jpg
Phys.Kolloquium_Schmidt-Matthias_Schilling_28-05-2018.jpg
Phys.Kolloquium_Schmidt-Maximilian_Buchleitner_16-07-2018.jpg
Phys.Kolloquium_Zacharias-Margit_Herten_18-06-2018.jpg
Phys.Kolloquium_Heinemann_Stock_25-06-2018_Antrittsvorl.jpg
Phys.Kolloquium_Wachtveitl_Stock_02-07-2018.jpg
Phys.Kolloquium_Reimer-Olaf_Schumann_09-07-2018.jpg
Phys.Kolloquium_Urban-Daniel_Elsaesser_09-07-2018.jpg
PhysKolloquium_Gebauer_Schumann_15-10-2018.jpg
Phys.Kolloquium_Weik_Stock_22-10-2018.jpg
Phys.Kolloquium_Mauritsson_Sansone_26-11-2018.jpg
Phys.Kolloquium_Kiselev_Bock_29.10.2018.jpg
Phys.Kolloquium_Dellago_Thosss_19-11-2018.jpg
Phys.Kolloquium_Hoenig_Schumann_05-11-2018.jpg
Phys.Kolloquium_Dzubiella_12-11-2018.jpg
Phys.Kolloquium_Jacobs-Karin_Buhmann_03-12-2018.jpg
Phys.Kolloquium_Popov_Moseler_10-12-2018.jpg
Phys.Kolloquium_Lau_Dittmaier_17-12-2018_Antrittsvorl.jpg
Phys.Kolloquium_Ropers_Sansone_21-01-2019.jpg
Phys.Kolloquium_Korschinkek_Schaetz_14-01-2019.png
Phys.Kolloquium_Leisner_Lau_07-01-2019.jpg
Phys.Kolloquium_McLeish_Stock_04-02-2019.jpg
Phys.Kolloquium_Pagonabarraga_Schilling_28-01-2019.jpg
Phys.Kolloquium_Gebauer_Schumann_20-05-2019.jpg
Phys.Kolloquium_Quere_Sansone_17-06-2019.jpg
Phys.Kolloquium_Steinwachs_Herten_06-05-2019.jpg
Phys.Kolloquium_Barnett_Buhmann_03-06-2019.jpg
Phys.Kolloquium_Holm_Schilling_15-07-2019.jpg
Phys.Kolloquium_Baum_Sansone_13-05-2019.jpg
Phys.Kolloquium_Dietrich_Haertel-Schilling_24-06-2019.jpg
Phys.Kolloquium_Merkt_Dulitz_01-07-2019.jpg
Phys.Kolloquium_Raiser_Buchleitner_27-05-2019.jpg
Phys.Kolloquium_Momose_Stienkemeier_08-07-2019.jpg
PhysKolloquium_Frey_Schilling_28-10-2019.jpg
PhysKolloquium_Kleint_Berdyugina_21-10-2019.jpg
PhysKolloquium_Bennett_Buchleitner_18-11-2019.jpg
PhysKolloquium_Schmid_Dzubiella_04-11-2019.jpg
PhysKolloquium_Wolf_Stock_11-11-2019.jpg
PhysKolloquium_Karpa_Schaetz_25-11-2019.jpg
PhysKolloquium_Likos_Dzubiella_02-12-2019.jpg
PhysKolloquium_Mosk_Rohrbach_16-12-2019.jpg
PhysKolloquium_Maierhoefer_Dittmaier_09-12-2019.jpg
PhysKolloquium_Kremer_Stock_13-01-2020.jpg
PhysKolloquium_Birkl_Buchleitner_10-02-2020.jpg
PhysKolloquium_Mueller_Buchleitner_03-02-2020.jpg
PhysKolloquium_Ruehr_Jakobs_27-01-2020.jpg
PhysKolloquium_Weinheimer_Schumann_20-01-2020.jpg
nanodrop.jpg
Phys.Kolloquium_Dulitz__07-2020.png
Physik.KolloquiumAushang_Weinzierl.jpg
Physik.KolloquiumAushang_Weinzierl.png
Phys.Kolloquium_Majorovitis_16-11-2021.jpg
Phys.Kolloquium_Zigmantas_09-11-2020.jpg
Phys.Kolloquium_Geiger_07-12-2020.jpg
Phys.Kolloquium_Knue_25-01-2021.jpg
Phys.Kolloquium_Paul_18-01-2021.jpg
Phys.Kolloquium_Zacharias_14-06-2021.jpg
PhysKolloquium_Latif_25-10-2021.jpg
PhysKolloquium_Richter_29-11-2021.jpg
PhysKolloquium_Hansmann-Menzemer_22-11-2021.jpg
sansoneNat2022.jpg
PhysKolloquium_Laessig_25-04-2022.jpg
Phys.Kolloquium_Cerullo_16-05-2022.jpg
PhysKolloquium_Aspect_02-05-2022.jpg
PhysKolloquium_Rotter_30-05-2022.jpg
PhysKolloquium_Stahlhofen_13-06-2022.jpg
PhysKolloquium_Filk_20-06-2022.jpg
PhysKolloquium_Okamoto_25-07-2022.jpg
PhysKolloquium_Rost_18-07-2022.jpg
PhysKolloquium_Buhmann_11-07-2022.jpg
PhysKolloquium_ErathDulitz_17-10-2022.png
PhysKolloquium_Knue_24-10-2022.jpg
PhysKolloquium_Giraud_21-11-2022.jpg
PhysKolloquium_Herbert_14-11-2022.jpg
PhysKolloquium_Passon_28-11-2022.jpg
PhysKolloquium_Keitel_07-11-2022.jpg
PhysKolloquium_Hugel_12-12-2023.jpg
PhysKolloquium_Guhr_05-12-2022.jpg
PhysKolloquium_Bruder_19-12-2022.jpg
PhysKolloquium_Klute_23-01-2023.jpg
PhysKolloquium_Palladino_16-01-2023.jpg
PhysKolloquium_Rohrbach_30-01-2023.jpg
PhysKolloquium_Wolf_06-02-2023.jpg
PhysKolloquium_Haertel_08-05-2023.jpg
PhysKolloquium_Rabani_12-06-2023.jpg
PhysKolloquium_teHeesen_22-05-2023.jpg
PhysKolloquium_Moshammer_05-06-2023.jpg
PhysKolloquium_Mecke_19-06-2023.jpg
PhysKolloquium_Zohm_26-06-2023.jpg
Leggett2010.png
Davies2010.png
PhysKolloquium_Lagerwall_10-07-2023.jpg
PhysKolloquium_Erler_03-07-2023.jpg
PhysKolloquium_Makarov_17-07-2023.jpg
PhysKolloquium_Kapyla_23-10-2023.jpg
PhysKolloquium_Walraff_30-10-2023.jpg
PhysKolloquium_Quirrenbach_06-11-2023.jpg
PhysKolloquium_Kraus_27-11-2023.jpg
PhysKolloquium_Lindemann_13-11-2023.jpg
PhysKolloquium_Pfeifer_20-11-2023.jpg
PhysKolloquium_Kuprash_18-12-2023.jpg
PhysKolloquium_Vogl_04-12-2023.jpg
PhysKolloquium_Bereau_05-02-2024.jpg
PhysKolloquium_Dufour_08-01-2024.jpg
ihk2023_logo.jpg
PhysKolloquium_Dueren_22-01-2024.jpg
PhysKolloquium_Evers_15-01-2024.jpg
PhysKolloquium_Carnio_29-01-2024.jpg
PhysKolloquium_Godec_22-04-2024.jpg
PhysKolloquium_Dueren_03-06-2024.jpg
PhysKolloquium_Pellen_24-06-2024.jpg
PhysKolloquium_Seifert_10-06-2024.jpg
PhysKolloquium_Fleishman_06-05-2024.jpg
PhysKolloquium_Schirrmacher-13-05-2024.jpg
PhysKolloquium_Poon_27-05-2024.jpg
PhysKolloquium_Tzallas_06-07-2024.jpg
PhysKolloquium_Rzehak_17-06-2024.jpg
PhysKolloquium_Doser_15-07-2024.jpg
PhysKolloquium_Cisse_14-10-2024.jpg
PhysKolloquium_Weber_21-10-2024.jpg
PhysKolloquium_Bruder_04-11-2024.jpg
PhysKolloquium_Kapyla_18-11-2024.jpg
PhysKolloquium_Heusler_11-11-2024.jpg
PhysKolloquium_Blaum_25-11-2024.jpg
PhysKolloquium_Gersabeck_02-12-2024.jpg
PhysKolloquium_Grill_09-12-2024.jpg
PhysKolloquium_Grubmueller_20-01-2025.jpg
PhysKolloquium_Heng_16-12-2024.jpg
PhysKolloquium_Isleif_13-01-2025.jpg
PhysKolloquium_Henning_27-01-2025.jpg
PhysKolloquium_Hartweg_SS25.jpg
PhysKolloquium_vomBruch_SS25.jpg
PhysKolloquium_Lenz_SS25.jpg
PhysKolloquium_Dreiner_19.05_SS25.jpg
Phys-Sonderkolloquium_Piacquadio-final.jpg
PhysKolloquium_Isleif_02-06-2025.jpg
PhysKolloquium_Moser_SS25.jpg
PhysKolloquium_Bernhardt_SS25.jpg
PhysKolloquium_Raffelt_SS25.jpg
PhysKolloquium_Bechinger_SS25.jpg
PhysKolloquium_DiVentra_SS25.jpg
PhysKolloquium_Vilgis_SS25.jpg
PhysKolloquium_EGersabeck_SS25.jpg
PhysKolloquium_Hennig.jpg
PhysKolloquium_Milic.jpg
PhysKolloquium_Weiss2.jpg
PhysKolloquium_Plenio.jpg
PhysKolloquium_Weiss.jpg
PhysKolloquium_Suncana.jpg
PhysKolloquium_Huber.jpg
PhysKolloquium_Mueller.jpg
Abschlussarbeiten
announcement_openPhDpositions_capDFT_Freiburg.pdf
AnnexII_2018.pdf
CoherentSpectroscopy_2018.pdf
ColdCollisions_2018.pdf
FemtosecondDynamics_2018.pdf
FERMI_2018.pdf
Nanoplasmas_2018.pdf
Master_MedPhys_Krafft_2018.pdf
Master thesis Rohrbach correlative separation in 4pi ROCS v2.pdf
Master thesis Rohrbach spinning disk microscopy with ETL.pdf
Master thesis Rohrbach Surface height profile imaging with optically trapped spheres v1.pdf
PhD thesis - Particle uptake with tweezers and ROCS v5.pdf
PhD thesis - Rotating coherent scattering microscopy with specific absorption v1.pdf
Bachelor_Masterarbeiten_Maerz_2019.pdf
Thesis-Project-2019-ac-v2.pdf
Thesis-Project-2019-cnns.pdf
Thesis-Project-2019-owmag.pdf
Thesis-Project-cnns.pdf
Thesis-Project-owmag-final.pdf
Adaptive interferometric light-sheets v2.pdf
PhD thesis - Particulate matter interaction with lung cell using tweezers and ROCS v2.pdf
Masterarbeit_GaInAsP.pdf
IWM-2021-17_927_Masterarbeit_Quantentechnologie_AUSHANG.pdf
Master_Thesis_Proposal_QC_IWM.pdf
Master Thesis_Manitu_IWM.pdf
PhD thesis Label-free interferometric light-sheets v6.pdf
PhD thesis - Particulate matter interaction with lung cell using tweezers OCS v5.pdf
Aushang_BScMSc_Annex1_2023.pdf
Aushang_BScMSc_Annex2_2023.pdf
Aushang_BScMSc_Fermi_2023.pdf
Aushang_Abschlussarbeit_DRE Cranial Applications_English.pdf
Aushang_Abschlussarbeit_DRE Cranial Applications.pdf
Thesis-Project-machinelearning.pdf
Thesis-Project-powder-integration.pdf
Thesis-Project-toroidalmoments.pdf
Bachelor_Master_MULTIPLEX.pdf
PhD_MULTIPLEX.pdf
LHCb_Projects_Analysis.pdf
LHCb_Projects_Upgrade.pdf
PhD_position_mechanochromic_systems_2025.pdf
Erstsemester
Aktuelles
Fakultät
Institut
Studium & Lehre
Forschung
Personen & Kontakte
Öffentlichkeit & Presse
Redlichkeit in der Wissenschaft und gute wissenschaftliche Praxis
Intranet
Login Campus Management
Info
Organigramm_Nichtwissenschaftliches_Personal_Dez2021.png
Zeige Bild in voller Größe…
—
Größe:
:
232.4 kB
Benutzerspezifische Werkzeuge
Anmelden